Driving IRLZ44N MOSFET With 2N2222 From ESP32 And Calculating Solar Panel I-V Characteristics

by ADMIN 94 views
Iklan Headers

Introduction

Hey guys! Today, we're diving deep into a super cool project: controlling an IRLZ44N logic MOSFET using a 2N2222 NPN transistor driven by an ESP32. This setup is perfect for various applications, especially when you need to switch higher power loads with a low-power microcontroller like the ESP32. We will walk through the design considerations, component selection, and the nitty-gritty of making it all work smoothly. Whether you're a hobbyist, a student, or a seasoned engineer, this guide will give you a solid understanding of how to implement this circuit effectively.

Understanding the Basics

Before we jump into the specifics, let's quickly recap the key components. The ESP32 is our brains of the operation—a powerful microcontroller with built-in Wi-Fi and Bluetooth. The 2N2222 NPN transistor acts as a switch, amplifying the ESP32's signal to drive the IRLZ44N MOSFET. The IRLZ44N is a logic-level MOSFET, meaning it can be fully turned on with the 3.3V logic level from the ESP32, making it ideal for this application.

When designing circuits like these, it's crucial to understand the voltage and current requirements of each component. The ESP32 operates at 3.3V, while the IRLZ44N can handle higher voltages and currents, making it suitable for switching larger loads. The 2N2222 acts as an intermediary, boosting the current from the ESP32 to properly drive the MOSFET.

Why This Setup?

You might be wondering, "Why not directly drive the MOSFET with the ESP32?" Good question! While it's technically possible in some cases, using a transistor like the 2N2222 provides several advantages. First, it isolates the ESP32 from the load, protecting it from potential damage. Second, the transistor acts as a current amplifier, ensuring the MOSFET switches on fully and efficiently. This is particularly important for logic-level MOSFETs like the IRLZ44N, which require a certain gate voltage to achieve their rated performance. So, by adding the 2N2222 transistor, we will be able to make the MOSFET switch on fully and more efficiently.

Applications

The applications for this circuit are vast. Think about controlling high-power LEDs, motors, or even heating elements. In my case, I've designed this circuit to calculate the I-V characteristics of a solar panel. Let's imagine setting up a system to track the maximum power point (MPP) of a solar panel. By varying the load on the solar panel and measuring the voltage and current, we can determine the Pmax (maximum power point). This is crucial for optimizing solar energy harvesting. This circuit can be the heart of such a system, allowing precise control over the load and efficient data collection.

Circuit Design and Component Selection

Alright, let’s get into the meat of the project – designing the circuit and picking the right components. This is where the magic happens, and careful planning is key to a successful outcome.

The Schematic

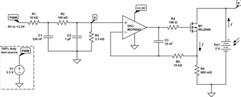
First, let’s visualize the circuit. At its core, we have the ESP32 controlling the 2N2222 transistor, which in turn drives the IRLZ44N MOSFET. The ESP32 outputs a 3.3V signal to the base of the 2N2222 through a resistor, limiting the current. The collector of the 2N2222 is connected to the gate of the IRLZ44N, and the MOSFET controls the main load. Simple enough, right?

Here’s a breakdown of the components:

  • ESP32: Our microcontroller, providing the control signal.
  • 2N2222 NPN Transistor: Acts as a switch and current amplifier.
  • IRLZ44N Logic Level MOSFET: Switches the main load.
  • Resistors: Used to limit current and pull-down the MOSFET gate.

Resistor Selection

The resistor values are critical for proper operation. Let's start with the base resistor for the 2N2222. We need to ensure enough current flows into the base to saturate the transistor, but not so much that we damage the ESP32. A typical value for this resistor is between 1kΩ and 10kΩ. We will use 2.2kΩ, it's a good starting point. You can calculate the base current using Ohm's Law and the ESP32's output voltage (3.3V) minus the transistor's base-emitter voltage (around 0.7V).

Next, we need a pull-down resistor for the MOSFET gate. This resistor ensures the MOSFET is off when the ESP32 output is low or disconnected. A value between 10kΩ and 100kΩ is generally suitable. A 10kΩ resistor is a common choice.

MOSFET Selection

The IRLZ44N is a fantastic choice for this application because it’s a logic-level MOSFET. This means it can be fully switched on with a gate voltage as low as 4V, making it perfectly compatible with the 3.3V output of the ESP32. It can handle a substantial amount of current (up to 47A) and has a low on-resistance, which minimizes power loss.

However, always check the datasheet for the specific requirements of your MOSFET. Pay close attention to the gate threshold voltage (VGS(th)), which is the voltage required to start turning on the MOSFET, and the gate-source voltage (VGS) needed to fully turn it on. You also have to consider the continuous drain current (ID) and the drain-source voltage (VDS) to ensure the MOSFET can handle the load you’re switching.

Transistor Considerations

The 2N2222 is a workhorse NPN transistor that’s widely available and cost-effective. It has a decent current gain (hFE), which is essential for our application. The current gain determines how much the transistor amplifies the base current to the collector current. A higher hFE means we need less current from the ESP32 to drive the MOSFET.

When selecting a transistor, consider its collector current rating (IC) and its saturation voltage (VCE(sat)). Make sure the transistor can handle the current required by the MOSFET gate and that the saturation voltage is low enough to fully turn on the MOSFET.

Connecting the Circuit and Testing

Okay, guys, now that we've got our design and components sorted, it's time to put everything together and see if our circuit works like a charm. This is where the rubber meets the road, so let’s take it step by step.

Wiring It Up

First, let’s lay out our components on a breadboard. This makes it easy to connect everything without soldering, which is perfect for prototyping. Here’s a basic rundown of the connections:

  1. ESP32 to 2N2222:
    • Connect an ESP32 GPIO pin (e.g., GPIO2) to a 2.2kΩ resistor.
    • Connect the other end of the resistor to the base of the 2N2222 transistor.
    • Connect the emitter of the 2N2222 to the ground.
  2. 2N2222 to IRLZ44N:
    • Connect the collector of the 2N2222 to the gate of the IRLZ44N MOSFET.
    • Connect a 10kΩ pull-down resistor between the MOSFET gate and ground.
  3. IRLZ44N and Load:
    • Connect the MOSFET drain to your load (e.g., a solar panel).
    • Connect the MOSFET source to the ground.
    • Connect the positive side of your load to your power source.

Double-check every connection to avoid any oops moments. Trust me; a little extra caution here can save you a lot of headaches later.

The Code

Now, let's get the ESP32 to do its thing. We’ll write a simple Arduino sketch to toggle the GPIO pin connected to the transistor’s base. This will switch the MOSFET on and off, allowing us to control the load. Here’s a basic code snippet:

const int mosfetPin = 2; // ESP32 GPIO pin connected to the transistor base

void setup() {
  pinMode(mosfetPin, OUTPUT);
}

void loop() {
  digitalWrite(mosfetPin, HIGH); // Turn MOSFET ON
  delay(1000);                  // Wait for 1 second
  digitalWrite(mosfetPin, LOW);  // Turn MOSFET OFF
  delay(1000);                  // Wait for 1 second
}

This code sets the specified pin as an output and then toggles it HIGH and LOW every second. It’s a simple blink sketch adapted for our MOSFET control.

Testing and Troubleshooting

Time to plug it in and see what happens! Upload the code to your ESP32 and watch the magic unfold. If everything is wired correctly, your load should switch on and off every second.

But what if it doesn’t work? Don’t panic! Troubleshooting is part of the process. Here are a few common issues and how to tackle them:

  • No switching:
    • Check your wiring. A loose connection is often the culprit.
    • Verify the ESP32 is outputting the correct signal using a multimeter.
    • Ensure the transistor is switching. Measure the voltage at the collector.
    • Check the MOSFET gate voltage. It should be close to the supply voltage when on.
  • Load is always on:
    • Check the pull-down resistor on the MOSFET gate. If it’s missing or has the wrong value, the MOSFET might stay on.
    • Make sure the transistor isn’t stuck on. Measure the voltage at its collector.
  • Overheating components:
    • This could indicate too much current. Double-check your load and MOSFET current ratings.
    • Ensure the MOSFET is fully turning on. Insufficient gate voltage can cause it to operate in the linear region, leading to heat dissipation.

Calculating I-V Characteristics of a Solar Panel

Now, let’s talk about the specific application I mentioned earlier: calculating the I-V characteristics of a solar panel. This is a crucial step in determining the maximum power point (Pmax) of the panel, which is essential for efficient solar energy harvesting. Let's consider the scenario where we are working with a small solar panel (2V, 130mA).

The I-V Curve

The I-V curve is a graph that shows the relationship between the current (I) and voltage (V) of a solar panel under different load conditions. It’s a fundamental tool for understanding the panel’s performance. The curve typically starts at the short-circuit current (Isc) when the voltage is zero and ends at the open-circuit voltage (Voc) when the current is zero. The maximum power point (Pmax) is the point on this curve where the product of voltage and current is the highest.

The Circuit Setup for I-V Measurement

To measure the I-V characteristics, we need to vary the load on the solar panel and measure the corresponding voltage and current. Our MOSFET circuit is perfect for this! We can use the ESP32 to control the MOSFET, which acts as a variable load. By changing the duty cycle of a PWM signal sent to the MOSFET gate, we can effectively change the resistance seen by the solar panel.

Here’s how we set it up:

  1. Connect the Solar Panel:
    • Connect the positive terminal of the solar panel to the drain of the IRLZ44N MOSFET.
    • Connect the source of the MOSFET to the ground.
  2. Measure Voltage and Current:
    • Use a voltage divider to scale down the solar panel voltage to a safe level for the ESP32’s analog-to-digital converter (ADC). Connect this voltage divider across the solar panel terminals and connect the midpoint to an ESP32 analog pin.
    • Insert a small-value shunt resistor (e.g., 1 ohm) in series with the solar panel and measure the voltage drop across it using another ESP32 analog pin. The current is then calculated using Ohm's Law (I = V/R).
  3. Control the MOSFET:
    • Connect the ESP32 GPIO pin (with the 2N2222 driver circuit) to the gate of the IRLZ44N MOSFET.

Code for I-V Curve Measurement

Now, let’s write the code to sweep through different PWM duty cycles, measure the voltage and current, and store the data. This data can then be plotted to generate the I-V curve.

const int mosfetPin = 2;    // ESP32 GPIO pin for MOSFET control
const int voltagePin = 34;  // ESP32 analog pin for voltage measurement
const int currentPin = 35;  // ESP32 analog pin for current measurement
const float shuntResistor = 1.0; // Shunt resistor value in ohms

void setup() {
  Serial.begin(115200);
  pinMode(mosfetPin, OUTPUT);
}

void loop() {
  for (int pwm = 0; pwm <= 255; pwm++) { // Sweep through PWM values
    analogWrite(mosfetPin, pwm);          // Set PWM duty cycle
    delay(10);                            // Short delay for settling

    int voltageReading = analogRead(voltagePin);
    int currentReading = analogRead(currentPin);

    float voltage = voltageReading * (3.3 / 4095.0) * voltageScaleFactor; // Scale voltage
    float current = (currentReading * (3.3 / 4095.0)) / shuntResistor;   // Calculate current

    Serial.print(voltage); Serial.print(","); Serial.println(current);
  }
  Serial.println("DONE");
  while(true); // Stop after one sweep
}

Remember to replace voltageScaleFactor with the appropriate scaling factor for your voltage divider. This code sweeps the PWM duty cycle from 0 to 255, measures the voltage and current at each step, and prints the data to the serial monitor. You can then copy this data and plot it using a spreadsheet program or a plotting library.

Calculating Maximum Power (Pmax)

Once you have the I-V data, calculating Pmax is straightforward. For each data point, multiply the voltage and current to get the power (P = V * I). The maximum power point is the highest power value you obtain. This tells you the optimal operating point for your solar panel.

Conclusion

So, there you have it! We’ve covered everything from designing the circuit to measuring the I-V characteristics of a solar panel. This project is a fantastic example of how you can use basic electronic components and a microcontroller like the ESP32 to build powerful and practical applications. Whether you’re working with solar panels, LEDs, motors, or any other high-power load, this circuit provides a solid foundation for your projects.

Remember, the key to success in electronics is understanding the fundamentals, careful planning, and persistence. Don’t be afraid to experiment, troubleshoot, and learn from your mistakes. That’s how you grow as an engineer or hobbyist. Happy tinkering, guys!