Filtering & Amplification Circuit: Explained

by ADMIN 45 views
Iklan Headers

Mastering Circuit Design: Filtering and Amplification Explained

Hey there, circuit enthusiasts! Ever wondered how electronic circuits work their magic, especially when it comes to filtering and amplification? Well, buckle up, because we're about to dive deep into the fascinating world of signal processing. In this article, we'll break down a specific circuit that elegantly combines high-pass filtering, amplification, and low-pass filtering. This type of circuit is super useful in many applications, from audio systems to radio receivers and beyond. We'll be looking at how capacitors and other components work together to shape and mold electrical signals. So, whether you're a seasoned engineer or just getting started with electronics, get ready to have your mind blown! Let's explore how we can take a signal, refine it, and make it louder, all thanks to some clever circuit design. This journey will involve understanding frequency responses, the role of various components, and how to fine-tune a circuit for optimal performance. We will explain the concepts behind each stage: high-pass filtering, amplification, and low-pass filtering, and how they work together to achieve the desired outcome. You'll gain a solid understanding of how this type of circuit functions. By the end of this exploration, you'll not only understand the circuit's operation but also be able to apply these principles to other circuit designs. So, let's get started, guys! We'll cover everything from the fundamental principles to practical applications, making sure you're well-equipped to tackle your own circuit projects.

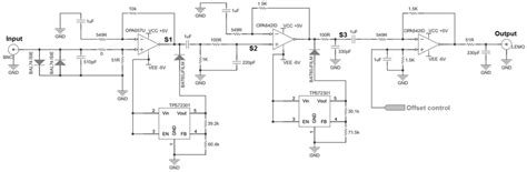
High-Pass Filtering: The Gatekeeper of Frequencies

First up, let's talk about high-pass filtering. This is where the circuit acts as a gatekeeper, allowing high-frequency signals to pass through while blocking low-frequency signals. Think of it like a bouncer at a club, only letting in people who meet a certain height requirement (or in this case, frequency). In our circuit, this is usually achieved using a capacitor and a resistor in series. The capacitor, in particular, plays a crucial role. You see, capacitors have a cool ability to pass high-frequency signals easily, while they strongly resist low-frequency signals. This behavior is due to a property known as capacitive reactance, which decreases as frequency increases. The combination of the capacitor and resistor creates a frequency-dependent voltage divider. At high frequencies, the capacitor's reactance is low, so most of the signal passes through the circuit. At low frequencies, the capacitor's reactance is high, and the signal is attenuated. By carefully selecting the values of the capacitor and resistor, we can determine the cutoff frequency of the high-pass filter. This is the frequency at which the signal is attenuated by 3 dB (about 70%). Frequencies above the cutoff frequency pass through the filter with minimal attenuation, while frequencies below the cutoff frequency are significantly attenuated. This high-pass filter is super useful for eliminating unwanted low-frequency noise, such as hum from power supplies, or for isolating the high-frequency components of a signal. It’s the first crucial step in our circuit, setting the stage for the amplification and further processing that follows. It is also possible to change the slope of the filter with various arrangements of the components, such as higher order filters that use more capacitors and resistors.

Amplification: Boosting the Signal

Alright, next up is amplification. Once the high-frequency signals have passed through the high-pass filter, they often need a boost. That's where the amplifier comes in. The amplifier is the muscle of the circuit, increasing the amplitude of the signal. This is crucial because signals can be very weak after passing through filters or being generated by various sources. There are various types of amplifiers, such as operational amplifiers (op-amps), transistors, and vacuum tubes. Each type has its own characteristics, such as gain, bandwidth, and input/output impedance. In our circuit, the amplifier increases the signal's power, making it stronger and easier to work with. It does this by using an external power supply to provide the necessary energy. The gain of the amplifier, which is the ratio of the output signal amplitude to the input signal amplitude, can be carefully designed by selecting the right components and their values. When designing an amplifier, things like the input impedance, output impedance, and frequency response are carefully considered to ensure it works well with the rest of the circuit. By adjusting these parameters, you can fine-tune the amplifier to achieve the desired gain and performance characteristics. The amplifier stage is a critical component in the circuit, as it brings the signal to a usable level, making it suitable for subsequent processing stages. Proper amplification is vital for achieving the desired signal quality and maintaining the integrity of the signal throughout the circuit. Careful design is essential to keep the amplifier stable and prevent it from distorting the signal.

Low-Pass Filtering: Smoothing the Output

Finally, we've got low-pass filtering. This is the last stage in our circuit, and it works to remove any remaining high-frequency components or noise from the amplified signal. Think of it as the final refinement step, ensuring the output is clean and free of unwanted high-frequency content. In our circuit, the low-pass filter uses another capacitor and resistor combination, similar to the high-pass filter, but with a different purpose. The low-pass filter lets low-frequency signals pass through while attenuating high-frequency signals. This helps to smooth out the signal and reduce noise, as well as preventing signal aliasing. This is especially important if the signal will be sampled or processed further. The cutoff frequency of the low-pass filter is carefully selected to ensure that the desired signal components pass through while unwanted high-frequency noise is removed. By carefully choosing the values of the capacitor and resistor, we can control the cutoff frequency and the sharpness of the filter. This helps us tailor the filter's response to meet the specific needs of the application. The low-pass filter is essential for ensuring the signal's quality and preventing any unwanted high-frequency components from affecting subsequent processing stages. It makes the final output clean, clear, and ready for use. This final filtering stage is crucial for the overall functionality of our circuit and the success of our project.

Capacitor C3: A Key Component

Now, let's zoom in on a particular component in the circuit: capacitor C3. This capacitor is a critical element and will be located in a specific location of the circuit. The role of C3 will vary based on its location. In a high-pass filter, the capacitor blocks DC signals and allows high-frequency signals to pass through. When it's used in a low-pass filter, the capacitor passes low-frequency signals and blocks high-frequency signals. Capacitors store electrical energy and release it over time, and this characteristic makes them excellent for filtering signals. Depending on its placement, C3 might be used to implement the high-pass filter, the low-pass filter, or even to stabilize the amplifier circuit. In our circuit, C3 will work in conjunction with resistors and other components to shape the frequency response. The value of C3 will be carefully chosen to achieve the desired filtering characteristics. The size of the capacitor also affects how it reacts to different frequencies. Small capacitors react quickly to frequency changes. Larger capacitors react more slowly. By carefully selecting the value and placement of C3, you can fine-tune the circuit's performance and ensure it meets the specific requirements of the application. Keep in mind, the exact role of C3 will depend on its placement within the circuit and the overall design goals. So, understanding the characteristics of this capacitor is crucial to understanding the circuit.

Putting It All Together: A Symphony of Circuits

So, there you have it! We’ve explored the different stages of the circuit, from high-pass filtering, through amplification, and finishing with low-pass filtering. Each stage has its specific functions and characteristics. High-pass filters block low-frequency signals, amplifiers boost signal strength, and low-pass filters block high-frequency signals. All these stages work together to produce a clean and amplified signal, which is essential for many applications. By understanding the function of each component and the overall design of the circuit, you can analyze it, troubleshoot it, and adapt it to your needs. The values of capacitors, resistors, and the gain of the amplifier are very important. These values influence the cutoff frequencies of the filters, the gain of the amplifier, and the overall performance of the circuit. By modifying these components, we can tailor the circuit to our specific requirements. This type of circuit is used in a wide variety of electronic devices, such as audio equipment, radio receivers, and many other applications that require signal processing. The ability to manipulate signals through filtering and amplification is a fundamental skill in electronics. Once you understand the basics, you'll be able to design and build circuits that meet your needs. This circuit provides a solid foundation for exploring more complex signal processing circuits. It also opens the door for many other applications and possibilities.