MP2307 Backpowering Prevention A Comprehensive Guide

by ADMIN 53 views
Iklan Headers

Hey everyone! Ever run into a situation where your buck converter is getting power fed back into it, even when it's supposed to be off? This is called backpowering, and it can cause some headaches if not addressed properly. In this article, we're diving deep into the MP2307 buck converter and how to make it play nice even when backpowered. We'll break down the problem, explore solutions, and give you the knowledge to keep your circuits running smoothly. So, let's get started!

Understanding the Backpowering Issue with MP2307

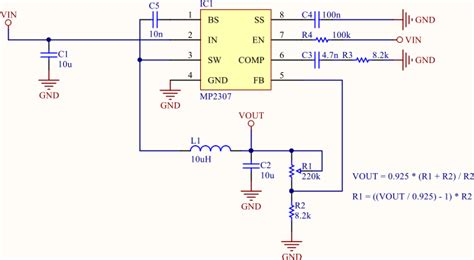
Backpowering, in the context of buck converters like the MP2307, occurs when voltage is applied to the output of the regulator while the input is unpowered or at a lower voltage. This situation can arise in various scenarios, such as when another power source connected to the 3.3V rail (in our example) is active while the 12V supply to the MP2307 is off. This can be a problem because the internal components of the MP2307, particularly the internal diodes, can conduct in reverse, allowing current to flow from the output back into the input. This reverse current can potentially damage the regulator or other components in the circuit. Understanding the root cause is crucial for implementing effective solutions, and the MP2307's datasheet provides valuable insights into its internal structure and behavior under different operating conditions. A typical scenario involves a microcontroller powered by the MP2307's 3.3V output. If the microcontroller is also connected to other devices that can supply voltage to the 3.3V rail, such as a USB connection or another regulator, backpowering can occur when the main 12V supply is disconnected. This reverse current flow can lead to several undesirable effects. First, it can cause the MP2307 to heat up, potentially leading to thermal shutdown or even permanent damage. Second, it can drain the secondary power source, leading to unexpected behavior in the system. Finally, in some cases, backpowering can interfere with the startup sequence of the MP2307 when the main power supply is restored, causing instability or malfunction. Therefore, it is imperative to address backpowering issues in MP2307-based circuits to ensure reliable and safe operation. By carefully considering the potential sources of backpowering and implementing appropriate protective measures, engineers can mitigate these risks and enhance the robustness of their designs. The use of external components, such as Schottky diodes or load switches, can effectively block reverse current flow and protect the MP2307 from damage. Proper circuit design and component selection are essential for preventing backpowering and ensuring the long-term reliability of the power supply system.

Common Causes of Backpowering

To effectively tackle backpowering, let's pinpoint some typical culprits. Backpowering isn't just a random occurrence; it usually stems from specific situations within your circuit design. One of the most frequent causes is the presence of multiple power sources connected to the same power rail. Think about a microcontroller that's powered by the MP2307's 3.3V output, but also has a USB connection. If the 12V supply to the MP2307 is off, but the USB is plugged in, the USB's 5V can feed back into the 3.3V rail, backpowering the MP2307. Another scenario involves other voltage regulators connected to the same rail. If one regulator is off while another is supplying power, the inactive regulator can experience backpowering. Even seemingly innocuous components like batteries can cause backpowering if they're connected in a way that allows current to flow back into the MP2307 when it's unpowered. The internal structure of the MP2307 itself also plays a role. Buck converters often have internal diodes that can conduct in reverse under backpowering conditions. These diodes are essential for the normal operation of the converter, but they also provide a path for reverse current flow. Understanding the interplay between external power sources and the internal workings of the MP2307 is key to preventing backpowering. By identifying potential sources of backpower and how they interact with the regulator, you can implement targeted solutions. For instance, if a USB connection is a likely source of backpowering, you might consider adding a series diode to block reverse current flow. Similarly, if multiple regulators are present, you might need to implement a power management scheme that prevents one regulator from backpowering another. Thorough analysis of your circuit's power distribution and potential backpowering paths is crucial for ensuring robust and reliable operation. Consider all possible scenarios where external voltage sources might interact with the MP2307 and implement appropriate protective measures. By addressing these common causes of backpowering proactively, you can avoid potential damage to the regulator and ensure the stability of your system.

Solutions to Prevent Backpowering

Okay, so we know what backpowering is and why it's a problem. Now let's talk solutions! There are several ways to prevent backpowering in your MP2307 circuit, and the best approach often depends on the specific situation and the sources of backpowering you've identified. One of the most common and effective solutions is to use a Schottky diode in series with the output of the MP2307. A Schottky diode has a low forward voltage drop, which minimizes power loss, and a fast switching speed, which makes it ideal for this application. By placing the diode between the MP2307's output and the 3.3V rail, you create a one-way valve that allows current to flow from the regulator to the load but blocks any reverse current from flowing back into the MP2307. This simple addition can significantly enhance the robustness of your circuit and protect the regulator from damage. Another approach is to use a load switch. Load switches are electronic switches that can disconnect the load from the power source when the regulator is off. This effectively isolates the MP2307 from any potential backpowering sources connected to the 3.3V rail. Load switches come in various configurations, including P-channel MOSFETs and integrated load switch ICs, offering flexibility in design and performance. Choosing the right load switch depends on factors such as current handling capability, on-resistance, and control voltage. In some cases, a combination of a Schottky diode and a load switch may be the best solution. The diode provides basic backpowering protection, while the load switch offers additional isolation and control. For example, you might use a load switch to disconnect the 3.3V rail entirely when the system is in a low-power mode, further reducing the risk of backpowering and conserving energy. In addition to hardware solutions, careful consideration of the circuit's power management scheme can also help prevent backpowering. This includes ensuring that power sources are properly sequenced and that no two sources are likely to conflict. For instance, if your system has multiple regulators, you might implement a power-on sequence that activates the MP2307 before any other regulators that could potentially backpower it. Ultimately, the most effective solution for preventing backpowering involves a holistic approach that considers both hardware and software aspects of the circuit design. By understanding the potential sources of backpowering, implementing appropriate protective measures, and carefully managing power distribution, you can ensure the reliable and safe operation of your MP2307-based circuits.

Using a Schottky Diode

Let's zoom in on using a Schottky diode, as it's a super popular and effective way to prevent backpowering. A Schottky diode is a special type of diode that has a low forward voltage drop (typically around 0.2-0.4V) compared to a standard silicon diode (around 0.7V). This lower voltage drop means less power is wasted as heat, which is crucial for efficiency in power supply circuits. When it comes to backpowering, the Schottky diode acts like a one-way gate for current. You place it in series with the output of your MP2307, with the anode (the flat end of the diode symbol) connected to the MP2307's output and the cathode (the end with the bar in the diode symbol) connected to your 3.3V rail. This setup allows current to flow from the MP2307 to your load under normal operation, but it blocks any reverse current from flowing back into the MP2307 when the input power is off. Choosing the right Schottky diode is important. You need to consider a few key parameters. First, the diode's forward current rating must be sufficient to handle the maximum current your 3.3V rail will draw. It's always a good idea to choose a diode with a current rating that's significantly higher than your expected maximum current to provide a safety margin. Second, the diode's reverse voltage rating must be higher than the maximum voltage that could be applied to the 3.3V rail from any external source. For example, if you have a USB connection that could supply 5V to the 3.3V rail, you'd want a diode with a reverse voltage rating of at least 5V, and preferably higher to account for any voltage spikes. Third, the diode's forward voltage drop should be as low as possible to minimize power loss. Lower voltage drop translates to higher efficiency and less heat generation. Common Schottky diodes used for backpowering protection in 3.3V circuits include the 1N5817, 1N5818, and 1N5819 series. These diodes are readily available, relatively inexpensive, and offer good performance for most applications. When installing the Schottky diode, make sure to orient it correctly. If you install it backward, it won't block reverse current and could even damage the diode. Always double-check the diode's polarity and ensure it's connected in the correct direction. By using a Schottky diode, you can effectively prevent backpowering in your MP2307 circuit, protecting the regulator and ensuring the reliable operation of your system. It's a simple yet powerful solution that can save you a lot of headaches down the road.

Implementing a Load Switch

Another effective way to prevent backpowering is by using a load switch. A load switch is essentially an electronic switch that sits between your power supply (in this case, the MP2307) and the load (your 3.3V rail). It allows you to disconnect the load entirely when the MP2307 is off, preventing any possibility of backpowering. Load switches come in various forms, but they typically use a MOSFET (Metal-Oxide-Semiconductor Field-Effect Transistor) as the switching element. A MOSFET acts like a voltage-controlled resistor; when a voltage is applied to its gate terminal, it allows current to flow between its source and drain terminals. When the gate voltage is removed, the MOSFET turns off, blocking current flow. Load switches can be implemented using discrete MOSFETs or integrated load switch ICs. Discrete MOSFETs offer flexibility in choosing the specific characteristics you need, such as current handling capability and on-resistance (the resistance when the MOSFET is turned on). Integrated load switch ICs, on the other hand, offer convenience and often include additional features like overcurrent protection and thermal shutdown. When selecting a load switch, several factors come into play. First, the load switch must be able to handle the maximum current your 3.3V rail will draw. Choose a load switch with a current rating that's higher than your expected maximum current to provide a safety margin. Second, the load switch's on-resistance should be as low as possible to minimize power loss. Lower on-resistance means less voltage drop across the switch and less heat generation. Third, the load switch's control voltage must be compatible with your system's logic levels. Most load switches require a digital signal (e.g., 3.3V or 5V) to turn them on and off. Fourth, consider any additional features you might need, such as overcurrent protection or thermal shutdown. These features can enhance the robustness and safety of your circuit. Implementing a load switch typically involves connecting the MP2307's output to the load switch's input, the load switch's output to the 3.3V rail, and the load switch's control input to a signal that indicates whether the MP2307 is on or off. For example, you might use the MP2307's enable pin to control the load switch. When the MP2307 is enabled, the load switch turns on, allowing current to flow to the 3.3V rail. When the MP2307 is disabled, the load switch turns off, isolating the 3.3V rail and preventing backpowering. By using a load switch, you can effectively isolate the MP2307 from any potential backpowering sources, ensuring the reliable and safe operation of your system. It's a powerful tool for preventing backpowering and enhancing the overall robustness of your power supply design.

Other Considerations and Best Practices

Beyond the specific solutions like Schottky diodes and load switches, there are some general best practices to keep in mind when designing circuits with the MP2307 to prevent backpowering and ensure overall reliability. First and foremost, a thorough understanding of your system's power distribution is crucial. Map out all the potential power sources that could connect to your 3.3V rail (or whatever output voltage you're using) and consider how they might interact. Identify any scenarios where an external source could supply voltage to the rail while the MP2307 is off. This analysis will help you pinpoint the most likely causes of backpowering and choose the most effective solutions. Another important consideration is component selection. Choose components with appropriate voltage and current ratings, and pay attention to their characteristics under different operating conditions. For example, when selecting a Schottky diode, make sure its reverse voltage rating is sufficient to handle any potential overvoltage conditions. Similarly, when selecting a load switch, consider its on-resistance and current handling capability. Proper layout and grounding techniques are also essential for preventing noise and instability, which can exacerbate backpowering issues. Keep your power traces wide and short to minimize impedance, and use a solid ground plane to provide a low-impedance return path for current. Decoupling capacitors placed close to the MP2307 and other critical components can help filter out noise and improve transient response. In systems with multiple power supplies, consider implementing a power sequencing scheme. This involves turning on the power supplies in a specific order to prevent conflicts and ensure proper operation. For example, you might want to ensure that the MP2307 is powered on before any other regulators that could potentially backpower it. Thorough testing and validation are critical for identifying and addressing any backpowering issues. Simulate different operating scenarios and measure the voltage and current at various points in your circuit. Pay particular attention to the MP2307's input and output voltages, as well as the current flowing through any protective diodes or load switches. If you observe any unexpected behavior, investigate the cause and implement corrective measures. Finally, remember to consult the MP2307's datasheet and application notes for specific recommendations and best practices. The datasheet provides valuable information about the regulator's internal structure, operating characteristics, and potential limitations. By following the manufacturer's guidelines, you can ensure that your circuit is designed for optimal performance and reliability. By incorporating these best practices into your design process, you can minimize the risk of backpowering and create robust, reliable power supply systems using the MP2307.

Conclusion

So, there you have it! Preventing backpowering in your MP2307 circuits is totally achievable with the right know-how and techniques. We've explored the problem, common causes, and several effective solutions like using Schottky diodes and load switches. Remember, a little planning and the right components can save you a lot of headaches down the road. By understanding your circuit's power distribution, choosing appropriate components, and implementing protective measures, you can ensure your MP2307-based designs run smoothly and reliably. Now go forth and build awesome, backpowering-resistant circuits! Happy tinkering, guys!